无障碍
加入收藏
|
设为首页
|
联系我们
首页
机构设置
机构职能
检务公开
财务信息
工作报告
检务指南
法律法规
人员信息
新闻中心
检察动态
图片报道
以案说法
权威发布
新闻发布会
队伍建设
检察之星
队伍风采
检察文化
艺海拾贝
检察视频
走进长检
检察新闻
检察专题片
检察官访谈
站内检索
当前位置:
首页
>>
公告栏
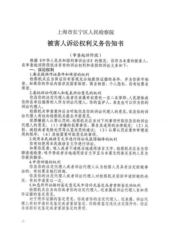
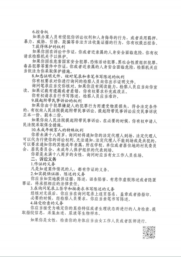
《被害人诉讼权利义务告知书》公告
2026年01月20日