无障碍
首页
竖条
本院介绍
竖条
领导介绍
领导分工
机构设置
工作场所
人员任免
检察官名单
检务公开
竖条
工作流程
检务指南
公开听证
检察开放日
工作报告
财务和信息化
工作文件
检务督察
检察建议
其他
检察新闻
竖条
新闻动态
以案说法
权威发布
新闻发布会
外部监督
未成年人犯罪预防
队伍建设
竖条
廉政建设
机关党建
思想政治建设
队伍风采
"
检察文化
竖条
和风静语
青剑
文艺天地
检察文化月
实务前沿
一院一品
公益诉讼
法律法规
理论撷英
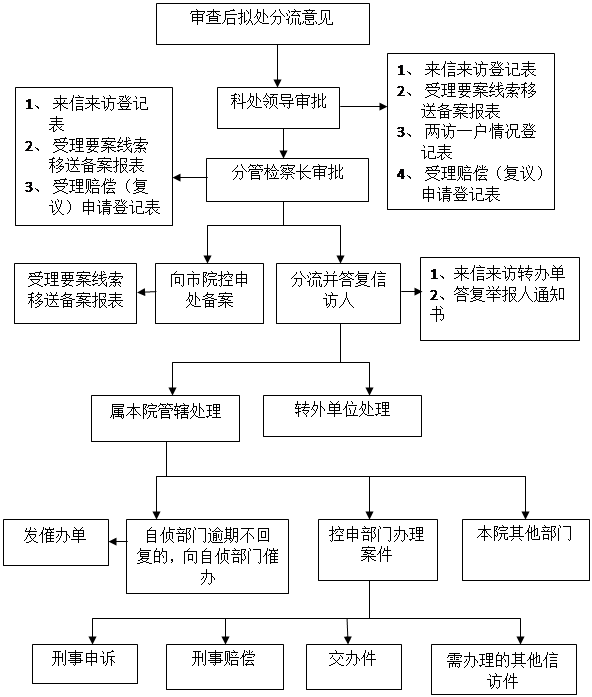
二、来信处理流程图(表二)
时间:2018-07-19
打印此页
关闭页面