无障碍
长者版
关怀版
首页
检务公开
重大部署
通知公告
任免情况
财政信息
检察工作报告
工作流程
机构设置
内设机构
领导班子
新闻宣传
青检动态
要案发布
新闻发布会
以案说法
公益诉讼
未成年人检察
媒体报道
队伍建设
党建园地
廉政之窗
纪律规范
荣誉风采
外部监督
联络平台二维码
人民监督员活动
您的当前位置 :
首页
> 工作流程
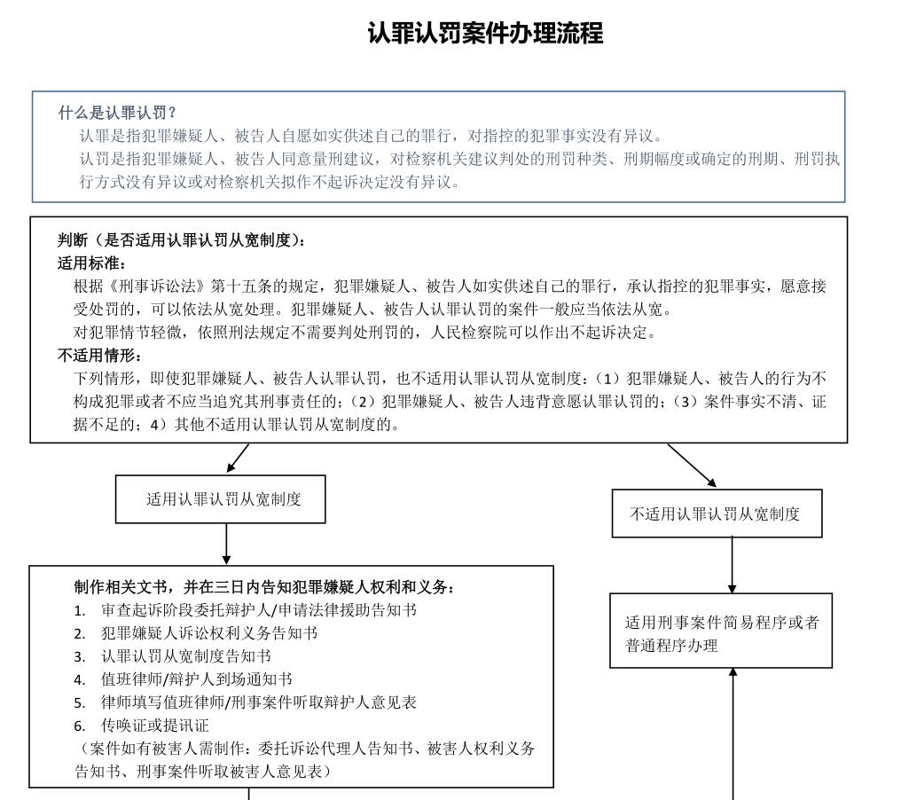
认罪认罚案件办理流程
发表日期:2019-08-14