|
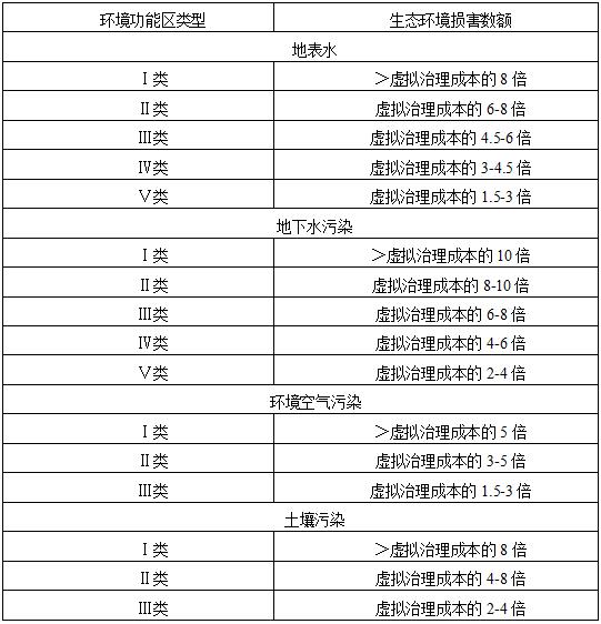
许建惠、许玉仙民事公益诉讼案 (检例第28号) 【关键词】 民事公益诉讼 生态环境修复 虚拟治理成本法 【基本案情】 许建惠,男,1962年4月1日生。 许玉仙,女,1965年5月15日生。 2010年上半年至2014年9月,许建惠、许玉仙在江苏省常州市武进区遥观镇东方村租用他人厂房,在无营业执照、无危险废物经营许可证的情况下,擅自从事废树脂桶和废油桶的清洗业务。洗桶产生的废水通过排污沟排向无防渗漏措施的露天污水池,产生的残渣被堆放在污水池周围。 2014年9月1日,公安机关在许建惠、许玉仙洗桶现场查获废桶7789只,其中6289只尚未清洗。经鉴定,未清洗的桶及桶内物质均属于危险废物,现场地下水、污水池内废水以及污水池四周堆放的残渣、污水池底部沉积物中均检出铬、锌等多种重金属和总石油烃、氯代烷烃、苯系物等多种有机物。 2015年6月17日,许建惠、许玉仙因犯污染环境罪被常州市武进区人民法院分别判处有期徒刑二年六个月、缓刑四年,有期徒刑二年、缓刑四年,并分别判处罚金。许建惠、许玉仙虽被依法追究刑事责任,但现场尚留存130只未清洗的废桶、残渣、污水和污泥尚未清除,对土壤和地下水持续造成污染。 【诉前程序】 经调查,在常州市民政局登记的三家环保类社会组织,均不符合法律对提起公益诉讼主体要求的相关规定,不能作为原告向常州市中级人民法院提起环境民事公益诉讼。 【诉讼过程】 2015年12月21日,常州市人民检察院以公益诉讼人身份,向常州市中级人民法院提起民事公益诉讼,诉求:1.判令二被告依法及时处置场地内遗留的危险废物,消除危险;2.判令二被告依法及时修复被污染的土壤,恢复原状;3.判令二被告依法赔偿场地排污对环境影响的修复费用,以虚拟治理成本30万元为基数,根据该区域环境敏感程度以4.5-6倍计算赔偿数额。常州市人民检察院认为: 一、许建惠、许玉仙非法洗桶行为造成了严重的环境污染损害后果。现场留存的大量废桶、残渣,污水池里的废水、污泥,均属于有毒物质,并且仍在对环境造成污染。经检测,污水池下方的地下水、土壤已遭到严重污染。 二、许建惠、许玉仙的行为与环境污染损害后果之间存在因果关系。污水池附近区域的地下水中检测出的污染物与洗桶产生的特征污染物相同,而周边的纺织、塑料和铝制品加工企业等不会产生该系列的特征污染物。 【案件结果】 庭审过程中,公益诉讼人向法院申请由市环保局从常州市环境应急专家库中甄选的环境专家苏衡博士作为专家辅助人,就本案涉及的环境专业性问题发表意见。 2016年4月14日,常州市中级人民法院作出一审判决: 1. 被告许建惠、许玉仙于本判决发生法律效力之日起十五日内,将常州市武进区遥观镇东方村洗桶场地内留存的130只废桶、两个污水池中蓄积的污水及池底污泥以及厂区内堆放的残渣委托有处理资质的单位全部清理处置,消除继续污染环境危险。 2. 被告许建惠、许玉仙于本判决发生法律效力之日起三十日内,委托有土壤处理资质的单位制定土壤修复方案,提交常州市环保局审核通过后,六十日内实施。 3. 被告许建惠、许玉仙赔偿对环境造成的其他损失150万元,该款于判决发生法律效力之日起三十日内支付至常州市环境公益基金专用账户。 一审宣判后,许建惠、许玉仙均未上诉,判决已发生法律效力。 本案的办理得到当地政府、相关行政执法部门以及公益组织的广泛关注和支持,对引导政府完善社会治理,促进环保等行政执法部门加强履职起到了积极作用。本案经20多家媒体直播庭审、跟踪报道,激发了社会公众关注公益诉讼的热情。当地政府将本案作为典型案例,以生效判决文书作为宣教材料,对当地企业开展宣传教育,为进一步推进公益保护工作营造了良好的社会氛围。 【要旨】 1. 侵权人因同一行为已经承担行政责任或者刑事责任的,不影响承担民事侵权责任。 2. 环境污染导致生态环境损害无法通过恢复工程完全恢复的,恢复成本远远大于其收益的或者缺乏生态环境损害恢复评价指标的,可以参考虚拟治理成本法计算修复费用。 3. 专业技术问题,可以引入专家辅助人。专家意见经质证,可以作为认定事实的根据。 【指导意义】 本案是全国人大常委会授权检察机关开展公益诉讼试点工作后全国首例由检察机关提起的民事公益诉讼案件。 1. 围绕侵权构成要件,开展调查核实。虽然污染环境侵权案件因果关系适用举证责任倒置原则,但为保证依法准确监督,检察机关仍应充分开展调查核实,查明案件事实。调查核实主要包括以下方面:(1)侵权人实施了污染环境的行为;(2)侵权人的行为已经损害社会公共利益;(3)侵权人实施的污染环境行为与损害结果之间具有关联性。 2. 准确定位民事侵权责任,提起公益诉讼。《中华人民共和国侵权责任法》第四条规定,侵权人因同一行为应当承担行政责任或者刑事责任的,不影响依法承担侵权责任。污染环境肇事人、食品药品安全领域侵害众多消费者合法权益等损害社会公共利益的侵权人,因该侵权行为受过行政或刑事处罚,不影响检察机关对该侵权人提起民事公益诉讼。罚款或罚金均不属于民事侵权责任范畴,不能抵销损害社会公共利益的侵权损害赔偿金额。 3. 围绕环境污染情况,提出合理诉求。检察机关提起环境民事公益诉讼,应当结合具体案情和相关证据合理确定污染者承担停止侵害、排除妨碍、消除危险、恢复原状、赔礼道歉、赔偿损失等民事责任。检察机关提起环境民事公益诉讼的第一诉求应是停止侵害、排除危险和恢复原状。其中,“恢复原状”应当是在有恢复原状的可能和必要的前提下,要求损害者承担治理污染和修复生态的责任。无法完全恢复或恢复成本远远大于其收益的,可以准许采用替代性修复方式,也可以要求被告承担生态环境修复费用。 4. 围绕生态环境修复实际,确定赔偿费用。生态环境修复费用包括制定、实施修复方案的费用和监测、监管等费用。环境污染所致生态环境损害无法通过恢复工程完全恢复的,恢复成本远大于收益的,缺乏生态环境损害恢复评价指标、生态环境修复费用难以确定的,可以参考环境保护部制定的《环境损害鉴定评估推荐方法》,采用虚拟治理成本法计算修复费用,即在虚拟治理成本基数的基础上,根据受污染区域的环境功能敏感程度与对应的敏感系数相乘予以合理确定。 5. 围绕专业技术问题,引入专家辅助人。环境民事公益诉讼案件,涉及土壤污染、非法排污、因果关系、环境修复等大量的专业技术问题,检察机关可以通过甄选环境专家协助办案,厘清关键证据中的专业性技术问题。专家辅助人出庭就鉴定人作出的鉴定意见或者就因果关系、生态环境修复方式、生态环境修复费用以及生态环境受到损害至恢复原状期间服务功能的损失等专门性问题,作出说明或提出意见,经质证后可以作为认定事实的根据。 【相关规定】 《中华人民共和国侵权责任法》(2009年12月26日第十一届全国人民代表大会常务委员会第十二次会议通过) 第四条 侵权人因同一行为应当承担行政责任或者刑事责任的,不影响依法承担侵权责任。 因同一行为应当承担侵权责任和行政责任、刑事责任,侵权人的财产不足以支付的,先承担侵权责任。 《中华人民共和国固体废物污染环境防治法》(2013年修正) 第十七条 收集、贮存、运输、利用、处置固体废物的单位和个人,必须采取防扬散、防流失、防渗漏或者其他防止污染环境的措施;不得擅自倾倒、堆放、丢弃、遗撒固体废物。 禁止任何单位或者个人向江河、湖泊、运河、渠道、水库及其最高水位线以下的滩地和岸坡等法律、法规规定禁止倾倒、堆放废弃物的地点倾倒、堆放固体废物。 《最高人民法院关于审理环境民事公益诉讼案件适用法律若干问题的解释》(2014年12月8日最高人民法院审判委员会第1631次会议通过) 第十五条 当事人申请通知有专门知识的人出庭,就鉴定人作出的鉴定意见或者就因果关系、生态环境修复方式、生态环境修复费用以及生态环境受到损害至恢复原状期间服务功能的损失等专门性问题提出意见的,人民法院可以准许。 前款规定的专家意见经质证,可以作为认定事实的根据。 第二十条 原告请求恢复原状的,人民法院可以依法判决被告将生态环境修复到损害发生之前的状态和功能。无法完全修复的,可以准许采用替代性修复方式。 人民法院可以在判决被告修复生态环境的同时,确定被告不履行修复义务时应承担的生态环境修复费用;也可以直接判决被告承担生态环境修复费用。 生态环境修复费用包括制定、实施修复方案的费用和监测、监管等费用。 第二十三条 生态环境修复费用难以确定或者确定具体数额所需鉴定费用明显过高的,人民法院可以结合污染环境、破坏生态的范围和程度、生态环境的稀缺性、生态环境恢复的难易程度、防治污染设备的运行成本、被告因侵害行为所获得的利益以及过错程度等因素,并可以参考负有环境保护监督管理职责的部门的意见、专家意见等,予以合理确定。 《人民检察院提起公益诉讼试点工作实施办法》(2015年12月16日最高人民检察院第十二届检察委员会第四十五次会议通过) 第十四条 经过诉前程序,法律规定的机关和有关组织没有提起民事公益诉讼,或者没有适格主体提起诉讼,社会公共利益仍处于受侵害状态的,人民检察院可以提起民事公益诉讼。 第十七条 人民检察院提起民事公益诉讼应当提交下列材料: (一)民事公益诉讼起诉书; (二)被告的行为已经损害社会公共利益的初步证明材料。 《环境损害鉴定评估推荐方法》(第Ⅱ版) A.2.3 虚拟治理成本法 虚拟治理成本是按照现行的治理技术和水平治理排放到环境中的污染物所需要的支出。虚拟治理成本法适用于环境污染所致生态环境损害无法通过恢复工程完全恢复、恢复成本远远大于其收益或缺乏生态环境损害恢复评价指标的情形。虚拟治理成本法的具体计算方法见《突发环境事件应急处置阶段环境损害评估技术规范》。 《突发环境事件应急处置阶段环境损害评估推荐方法》(即《突发环境事件应急处置阶段环境损害评估技术规范》) 附F 虚拟治理成本法 虚拟治理成本是指工业企业或污水处理厂治理等量的排放到环境中的污染物应该花费的成本,即污染物排放量与单位污染物虚拟治理成本的乘积。单位污染物虚拟治理成本是指突发环境事件发生地的工业企业或污水处理厂单位污染物治理平均成本(含固定资产折旧)。在量化生态环境损害时,可以根据受污染影响区域的环境功能敏感程度分别乘以1.5-10的倍数作为环境损害数额的上下限值,确定原则见附表F-1。利用虚拟治理成本法计算得到的环境损害可以作为生态环境损害赔偿的依据。 附表F-1:利用虚拟治理成本法确定生态环境损害数额的原则  注:本表中所指的环境功能区类型以现状功能区为准。 白山市江源区卫生和计划生育局及江源区中医院行政附带民事公益诉讼案 (检例第29号) 【关键词】 行政附带民事公益诉讼 诉前程序 管辖 【基本案情】 2012年,吉林省白山市江源区中医院建设综合楼时未建设污水处理设施,综合楼未经环保验收即投入使用,并将医疗污水经消毒粉处理后直接排入院内渗井及院外渗坑,污染了周边地下水及土壤。2014年1月8日,江源区中医院在进行建筑设施改建时,未执行建设项目的防治污染措施应当与主体工程同时设计、同时施工、同时投产使用的“三同时”制度,江源区环保局对区中医院作出罚款行政处罚和责令改正、限期办理环保验收的行政处理。江源区中医院因污水处理系统建设资金未到位,继续通过渗井、渗坑排放医疗污水。 2015年5月18日,在江源区中医院未提供环评合格报告的情况下,江源区卫生和计划生育局对区中医院《医疗机构执业许可证》校验结果评定为合格。 【诉前程序】 2015年11月18日,吉林省白山市江源区人民检察院向区卫生和计划生育局发出检察建议,建议该局依法履行监督管理职责,采取有效措施,制止江源区中医院违法排放医疗污水。江源区卫生和计划生育局于2015年11月23日向区中医院发出整改通知,并于2015年12月10日向江源区人民检察院作出回复,但一直未能有效制止江源区中医院违法排放医疗污水,导致社会公共利益持续处于受侵害状态。 经咨询吉林省环保厅,白山市环保局、民政局,吉林省内没有符合法律规定条件的可以提起公益诉讼的社会公益组织。 【诉讼过程】 2016年2月29日,白山市人民检察院以公益诉讼人身份向白山市中级人民法院提起行政附带民事公益诉讼,诉求判令江源区中医院立即停止违法排放医疗污水,确认江源区卫生和计划生育局校验监管行为违法,并要求江源区卫生和计划生育局立即履行法定监管职责责令区中医院有效整改建设污水净化设施。白山市人民检察院认为: 一、江源区中医院排放医疗污水造成了环境污染及更大环境污染风险隐患。经取样检测,医疗污水及渗井周边土壤化学需氧量、五日生化需氧量、悬浮物、总余氯等均超出国家规定的标准限值,已造成周边地下水、土壤污染。鉴定意见认为,医疗污水的排放可引起医源性细菌对地下水、生活用水及周边土壤的污染,存在细菌传播的隐患。 二、江源区卫生和计划生育局怠于履行监管职责。江源区卫生和计划生育局对辖区内医疗机构具有监督管理的法定职责。江源区人民检察院发出检察建议后,江源区卫生和计划生育局虽然发出整改通知并回复,并通过向江源区人民政府申请资金的方式,促使区中医院污水处理工程投入建设。但江源区中医院仍通过渗井、渗坑违法排放医疗污水,导致社会公共利益持续处于受侵害状态。 三、江源区卫生和计划生育局的校验行为违法。卫生部《医疗机构管理条例实施细则》第三十五条、《吉林省医疗机构审批管理办法(试行)》第四十四条规定,医疗机构申请校验时应提交校验申请、执业登记项目变更情况、接受整改情况、环评合格报告等材料。在江源区中医院未提交环评合格报告的情况下,江源区卫生和计划生育局对区中医院的《医疗机构执业许可证》校验为合格,违反上述规章和规范性文件的规定,江源区卫生和计划生育局的校验行为违法。 【案件结果】 2016年5月11日,白山市中级人民法院公开开庭审理了本案。同年7月15日,白山市中级人民法院分别作出一审行政判决和民事判决。行政判决确认江源区卫生和计划生育局于2015年5月18日对江源区中医院《医疗机构执业许可证》校验合格的行政行为违法;判令江源区卫生和计划生育局履行监督管理职责,监督江源区中医院在三个月内完成医疗污水处理设施的整改。民事判决判令江源区中医院立即停止违法排放医疗污水。 一审宣判后,江源区卫生和计划生育局、中医院均未上诉,判决已发生法律效力。 本案判决作出后,白山市委、市政府为积极推动整改,专门开展医疗废物、废水的专项治理活动,并要求江源区政府拨款90余万元,购买并安装医疗污水净化处理设备。江源区政府主动接受监督,积极整改,拨款90余万元推动完成整改工作。吉林省人民检察院就全省范围内存在的医疗垃圾和污水处理不规范等问题,向省卫计委、环保厅发出检察建议,与省卫计委、环保厅召开座谈会,联合发文开展专项执法检查,推动在全省范围内对医疗垃圾和污水处理问题的全面调研、全面检查、全面治理。 【要旨】 检察机关在履行职责中发现负有监督管理职责的行政机关存在违法行政行为,导致发生污染环境,侵害社会公共利益的行为,且违法行政行为是民事侵权行为的先决或者前提行为,在履行行政公益诉讼和民事公益诉讼诉前程序后,违法行政行为和民事侵权行为未得到纠正,在没有适格主体或者适格主体不提起诉讼的情况下,检察机关可以参照《中华人民共和国行政诉讼法》第六十一条第一款的规定,向人民法院提起行政附带民事公益诉讼,由法院一并审理。 【指导意义】 本案是公益诉讼试点后全国首例行政附带民事公益诉讼案。 1. 检察机关作为公益诉讼人,可以提起行政附带民事公益诉讼。根据《人民检察院提起公益诉讼试点工作实施办法》(以下简称《检察院实施办法》)第五十六条和《人民法院审理人民检察院提起公益诉讼案件试点工作实施办法》(以下简称《法院实施办法》)第四条、第十四条、第二十三条的规定,人民检察院以公益诉讼人身份提起民事或行政公益诉讼,诉讼权利义务参照民事诉讼法、行政诉讼法关于原告诉讼权利义务的规定。人民法院审理人民检察院提起的公益诉讼案件,《检察院实施办法》《法院实施办法》没有规定的,适用民事诉讼法、行政诉讼法及相关司法解释的规定。 根据《检察院实施办法》第一条和第二十八条规定,试点阶段人民检察院可以同时提起民事公益诉讼和行政公益诉讼的仅为污染环境领域。人民检察院能否直接提起行政附带民事公益诉讼,《检察院实施办法》和《法院实施办法》均没有明确规定。根据《检察院实施办法》第五十六条和《法院实施办法》第二十三条规定,没有规定的即适用民事诉讼法、行政诉讼法及相关司法解释的规定。其中《中华人民共和国行政诉讼法》第六十一条第一款规定了行政附带民事诉讼制度,该制度的设立主要是源于程序效益原则,有利于节约诉讼成本,优化审判资源,统一司法判决和增强判决权威性。在试点的检察机关提起的公益诉讼中,存在生态环境领域侵害社会公共利益的民事侵权行为,而负有监督管理职责的行政机关又存在违法行政行为,且违法行政行为是民事侵权行为的先决或前提行为,为督促行政机关依法正确履行职责,一并解决民事主体对国家利益和社会公共利益造成侵害的问题,检察机关可以参照《中华人民共和国行政诉讼法》第六十一条第一款的规定,向人民法院提起行政附带民事公益诉讼,由法院一并审理。 2. 检察机关提起行政附带民事公益诉讼,应当同时履行行政公益诉讼和民事公益诉讼诉前程序。《检察院实施办法》规定,人民检察院提起民事公益诉讼或行政公益诉讼,都必须严格履行诉前程序。行政附带民事公益诉讼涵盖民事公益诉讼和行政公益诉讼,提起公益诉讼前,人民检察院应当发出检察建议依法督促行政机关纠正违法行为、履行法定职责,并督促、支持法律规定的机关和有关组织提请民事公益诉讼。 3. 检察机关提起行政附带民事公益诉讼案件,原则上由市(分、州)以上人民检察院办理。《检察院实施办法》第二条第一款、第二十九条第一款、第四款规定:“人民检察院提起民事公益诉讼的案件,一般由侵权行为地、损害结果地或者被告住所地的市(分、州)人民检察院管辖”、“人民检察院提起行政公益诉讼的案件,一般由违法行使职权或者不作为的行政机关所在地的基层人民检察院管辖”、“上级人民检察院认为确有必要,可以办理下级人民检察院管辖的案件”。由于检察机关提起的行政公益诉讼和民事公益诉讼管辖级别不同,民事公益诉讼一般不由基层人民检察院管辖,而上级人民检察院可以办理下级人民检察院的行政公益诉讼案件,故行政附带民事公益诉讼原则上应由市(分、州)以上人民检察院向中级人民法院提起。 有管辖权的市(分、州)人民检察院根据《检察院实施办法》第二条第四款规定将案件交办的,基层人民检察院也可以提起行政附带民事公益诉讼。 【相关规定】 《中华人民共和国行政诉讼法》(2014年修正) 第六十一条 在涉及行政许可、登记、征收、征用和行政机关对民事争议所作的裁决的行政诉讼中,当事人申请一并解决相关民事争议的,人民法院可以一并审理。 在行政诉讼中,人民法院认为行政案件的审理需以民事诉讼的裁判为依据的,可以裁定中止行政诉讼。 《人民检察院提起公益诉讼试点工作实施办法》(2015年12月16日最高人民检察院第十二届检察委员会第四十五次会议通过) 第一条 人民检察院履行职责中发现污染环境、食品药品安全领域侵害众多消费者合法权益等损害社会公共利益的行为,在没有适格主体或者适格主体不提起诉讼的情况下,可以向人民法院提起民事公益诉讼。 人民检察院履行职责包括履行职务犯罪侦查、批准或者决定逮捕、审查起诉、控告检察、诉讼监督等职责。 第二条 人民检察院提起民事公益诉讼的案件,一般由侵权行为地、损害结果地或者被告住所地的市(分、州)人民检察院管辖。 有管辖权的人民检察院由于特殊原因,不能行使管辖权的,应当由上级人民检察院指定本区域其他试点地区人民检察院管辖。 上级人民检察院认为确有必要,可以办理下级人民检察院管辖的案件。下级人民检察院认为需要由上级人民检察院办理的,可以报请上级人民检察院办理。 有管辖权的人民检察院认为有必要将本院管辖的民事公益诉讼案件交下级人民检察院办理的,应当报请其上一级人民检察院批准。 第二十八条 人民检察院履行职责中发现生态环境和资源保护、国有资产保护、国有土地使用权出让等领域负有监督管理职责的行政机关违法行使职权或者不作为,造成国家和社会公共利益受到侵害,公民、法人和其他社会组织由于没有直接利害关系,没有也无法提起诉讼的,可以向人民法院提起行政公益诉讼。 人民检察院履行职责包括履行职务犯罪侦查、批准或者决定逮捕、审查起诉、控告检察、诉讼监督等职责。 第二十九条 人民检察院提起行政公益诉讼的案件,一般由违法行使职权或者不作为的行政机关所在地的基层人民检察院管辖。 违法行使职权或者不作为的行政机关是县级以上人民政府的案件,由市(分、州)人民检察院管辖。 有管辖权的人民检察院由于特殊原因,不能行使管辖权的,应当由上级人民检察院指定本区域其他试点地区人民检察院管辖。 上级人民检察院认为确有必要,可以办理下级人民检察院管辖的案件。下级人民检察院认为需要由上级人民检察院办理的,可以报请上级人民检察院办理。 第五十六条 本办法未规定的,分别适用民事诉讼法、行政诉讼法以及相关司法解释的规定。 《人民法院审理人民检察院提起公益诉讼案件试点工作实施办法》(2016年2月22日由最高人民法院审判委员会第1679次会议通过) 第四条 人民检察院以公益诉讼人身份提起民事公益诉讼,诉讼权利义务参照民事诉讼法关于原告诉讼权利义务的规定。民事公益诉讼的被告是被诉实施损害社会公共利益行为的公民、法人或者其他组织。 第十四条 人民检察院以公益诉讼人身份提起行政公益诉讼,诉讼权利义务参照行政诉讼法关于原告诉讼权利义务的规定。行政公益诉讼的被告是生态环境和资源保护、国有资产保护、国有土地使用权出让等领域行使职权或者负有行政职责的行政机关,以及法律、法规、规章授权的组织。 第二十三条 人民法院审理人民检察院提起的公益诉讼案件,本办法没有规定的,适用《中华人民共和国民事诉讼法》《中华人民共和国行政诉讼法》及相关司法解释的规定。 郧阳区林业局行政公益诉讼案 (检例第30号) 【关键词】 行政公益诉讼 公共利益 依法履行法定职责 【基本案情】 2013年3月至4月,金兴国、吴刚、赵丰强在未经县级林业主管部门同意、未办理林地使用许可手续的情况下,在湖北省十堰市郧阳区杨溪铺镇财神庙村五组、卜家河村一组、杨溪铺村大沟处,相继占用国家和省级生态公益林地0.28公顷、0.22公顷、0.28公顷开采建筑石料。2013年4月22日、4月30日、5月2日,郧阳区林业局对金兴国、吴刚、赵丰强作出行政处罚决定,责令金兴国、吴刚、赵丰强停止违法行为,恢复所毁林地原状,分别处以56028元、22000元、28000元罚款,限期十五日内缴清。金兴国、吴刚、赵丰强在收到行政处罚决定书后,在法定期限内均未申请行政复议,也未提起行政诉讼,仅分别缴纳罚款20000元、15000元、20000元,未将被毁公益林地恢复原状。郧阳区林业局在法定期限内既未催告三名行政相对人履行行政处罚决定所确定的义务,也未向人民法院申请强制执行,致使其作出的行政处罚决定未得到全部执行,被毁公益林地未得到及时修复。 【诉前程序】 2015年12月12日,郧阳区人民检察院向区林业局发出检察建议,建议区林业局规范执法,认真落实行政处罚决定,采取有效措施,恢复森林植被。区林业局收到检察建议后,在规定期限内既未按检察建议进行整改落实,也未书面回复。 郧阳区人民检察院经调查核实,没有公民、法人和其他社会组织因公益林被毁而提起相关诉讼。 【诉讼过程】 2016年2月29日,郧阳区人民检察院以公益诉讼人身份向郧阳区人民法院提起行政公益诉讼,要求法院确认区林业局未依法履行职责违法,并判令其依法继续履行职责。郧阳区人民检察院认为: 一、金兴国等3人破坏了公益林,损害了社会公共利益。根据国家林业局、财政部制定的《国家级公益林区划界定办法》第二条、《湖北省生态公益林管理办法》第二条规定,公益林有提供公益性服务的典型目的,金兴国等3人非法改变公益林用途,导致公共利益受损。专家意见认为,金兴国等3人共破坏11.7亩生态公益林,单从森林资源方面已造成对公共生态环境影响。 二、郧阳区林业局怠于履职,行政处罚决定得不到有效执行,国家和社会公共利益持续处于受侵害状态。区林业局对其辖区内的森林资源有管理和监督的职责。针对金兴国等3人的违法行为,区林业局已对金兴国等3人处以限期恢复林地原状和罚款的行政处罚决定。作出行政处罚决定后,区林业局还应根据《中华人民共和国行政处罚法》第五十一条规定,对金兴国等3人逾期未履行生效行政处罚决定的行为,依法采取法律规定的措施督促履行。但区林业局怠于履职,致使行政处罚决定得不到有效执行,被金兴国等3人非法改变用途的林地未恢复原状,剩余罚款未依法收缴,区林业局也没有对金兴国等3人加处罚款,导致国家和社会公共利益持续处于受侵害状态。 案件审理过程中,经郧阳区林业局督促,吴刚、赵丰强相继将罚款及加处罚款全部缴清,金兴国缴纳了全部罚款及部分加处罚款,剩余加处罚款以经济困难为由申请缓缴,区林业局批准了金兴国缓缴加处罚款的请求。同时,金兴国等三人均在被毁林地上补栽了苗木。受郧阳区人民法院委托,十堰市林业调查规划设计院对被毁林地当前生态恢复程度及生态恢复所需期限进行了鉴定,鉴定意见为:造林时间、树种、苗木质量、造林密度、造林方式等符合林业造林相关技术要求,在正常管护的情况下修复期限至少需要三年的时间才能达到郁闭要求。 郧阳区林业局在案件审理期间提交了一套对被毁林地拟定的管护方案。方案中,区林业局明确表示愿意继续履行监督管理职责,采取有效措施进行补救,恢复被毁林地的生态功能,并且成立领导小组,明确责任单位、管护范围、管护措施和相关要求。 【案件结果】 2016年5月5日,郧阳区人民法院作出一审判决:确认郧阳区林业局在对金兴国、吴刚、赵丰强作出行政处罚决定后,未依法履行后续监督、管理和申请人民法院强制执行法定职责的行为违法;责令区林业局继续履行收缴剩余加处罚款的法定职责;责令区林业局继续履行被毁林地生态修复工作的监督、管理法定职责。 一审宣判后,郧阳区林业局未上诉,判决已发生法律效力。 案件办理期间,十堰市、郧阳区两级党委和政府主要领导表态要积极支持检察机关提起公益诉讼。庭审期间组织了70余名相关行政机关负责人到庭旁听。郧阳区林业局局长当庭就其怠于履职行为鞠躬道歉。 案件宣判后,湖北省林业厅专门向全省林业行政部门下发文件,要求各级林业部门高度重视检察机关监督,引以为戒,认真整改、切实规范林业执法,并在全省范围内开展规范执法自查活动,查找、整改违法作为和不作为的问题。 【要旨】 负有监督管理职责的行政机关对侵害生态环境和资源保护领域的侵权人进行行政处罚后,怠于履行法定职责,既未依法履行后续监督、管理职责,也未申请人民法院强制执行,导致国家和社会公共利益未脱离受侵害状态,经诉前程序后,人民检察院可以向人民法院提起行政公益诉讼。 【指导意义】 1. 检察机关提起公益诉讼的前提是公共利益受到侵害。公共利益可以界定为:由不特定多数主体享有的,具有基本性、整体性和发展性的重大利益。在实践中,判断被侵害的利益是否属于公共利益范畴,可以从以下几个方面来把握:一是公共利益的主体是不特定的多数人。公共利益首先是一种多数人的利益,但又不同于一般的多数人利益,其享有主体具有开放性。二是公共利益具有基本性。公共利益是有关国家和社会共同体及其成员生存和发展的基本利益,如公共安全、公共秩序、自然环境和公民的生命、健康、自由等。三是公共利益具有整体性和层次性。公共利益是一种整体性利益,可以分享,但不可以分割。公共利益不仅有涉及全国范围的存在形式,也有某个地区的存在形式。四是公共利益具有发展性。公共利益始终与社会价值取向联系在一起,会随着时代的发展变化而变化,也会随着不同社会价值观的改变而变动。五是公共利益具有重大性。其涉及不特定多数人,涉及公共政策变动,涉及公权与私权的限度,代表的利益都是重大利益。六是公共利益具有相对性。它受时空条件的影响,在此时此地认定为公共利益的事项,彼时彼地可能应认定为非公共利益。 2. 行政机关没有依法履行法定职责与国家和社会公共利益受到侵害是检察机关提起行政公益诉讼的必要条件。判断负有监督管理职责的行政机关是否依法履职,关键要厘清行政机关的法定职责和行政机关是否依法履职到位;判断国家和社会公共利益是否受侵害,要看违法行政行为造成国家和社会公共利益的实然侵害,发出检察建议后要看国家和社会公共利益是否脱离被侵害状态。 【相关规定】 《中华人民共和国行政处罚法》(2009年修正) 第五十一条 当事人逾期不履行行政处罚决定的,作出行政处罚决定的行政机关可以采取下列措施: (一)到期不缴纳罚款的,每日按罚款数额的百分之三加处罚款; (二)根据法律规定,将查封、扣押的财物拍卖或者将冻结的存款划拨抵缴罚款; (三)申请人民法院强制执行。 《中华人民共和国行政强制法》(2011年6月30日第十一届全国人民代表大会常务委员会第二十一次会议通过) 第五十条 行政机关依法作出要求当事人履行排除妨碍、恢复原状等义务的行政决定,当事人逾期不履行,经催告仍不履行,其后果已经或者将危害交通安全、造成环境污染或者破坏自然资源的,行政机关可以代履行,或者委托没有利害关系的第三人代履行。 第五十三条 当事人在法定期限内不申请行政复议或者提起行政诉讼,又不履行行政决定的,没有行政强制执行权的行政机关可以自期限届满之日起三个月内,依照本章规定申请人民法院强制执行。 《人民检察院提起公益诉讼试点工作实施办法》(2015年12月16日最高人民检察院第十二届检察委员会第四十五次会议通过) 第二十八条 人民检察院履行职责中发现生态环境和资源保护、国有资产保护、国有土地使用权出让等领域负有监督管理职责的行政机关违法行使职权或者不作为,造成国家和社会公共利益受到侵害,公民、法人和其他社会组织由于没有直接利害关系,没有也无法提起诉讼的,可以向人民法院提起行政公益诉讼。 人民检察院履行职责包括履行职务犯罪侦查、批准或者决定逮捕、审查起诉、控告检察、诉讼监督等职责。 清流县环保局行政公益诉讼案 (检例第31号) 【关键词】 行政公益诉讼 违法行政行为 变更诉讼请求 【基本案情】 2014年7月31日,福建省三明市清流县环保局会同县公安局现场制止刘文胜非法焚烧电子垃圾,当场查扣危险废物电子垃圾28580千克并存放在附近的养猪场。2014年8月,清流县环保局将扣押的电子垃圾转移至不具有贮存危险废物条件的东莹公司仓库存放。2014年9月2日,清流县公安局对刘文胜涉嫌污染环境案刑事立案侦查,并于2015年5月5日作出扣押决定书,扣押刘文胜污染环境案中的危险废物电子垃圾。清流县环保局未将电子垃圾移交公安机关,于2015年5月12日将电子垃圾转移到不具有贮存危险废物条件的九利公司仓库存放。 【诉前程序】 因刘文胜涉嫌污染环境罪一案事实不清,证据不足,清流县人民检察院于2015年7月7日作出不起诉决定,并于7月9日向县环保局发出检察建议,建议其对扣押的电子垃圾和焚烧后的电子垃圾残留物进行无害化处置。2015年7月22日,清流县环保局回函称,拟将电子垃圾等危险废物交由有资质的单位处置。2015年12月16日,清流县人民检察院得知县环保局逾期仍未对扣押的电子垃圾和焚烧电子垃圾残留物进行无害化处置,也未对刘文胜作出行政处罚。 清流县人民检察院经调查核实,没有公民、法人和其他社会组织因县环保局非法贮存危险物品而提起相关诉讼。 【诉讼过程】 2015年12月21日,清流县人民检察院以公益诉讼人身份向清流县人民法院提起行政公益诉讼,诉求法院确认清流县环保局怠于履行职责行为违法并判决其依法履行职责。清流县人民检察院认为: 一、清流县环保局作为涉案电子垃圾的实际监管人,在明知涉案电子垃圾属于危险废物,具有毒性,理应依法管理并及时处置的情形下,没有寻找符合贮存条件的场所进行贮存,而是将危险废物从扣押现场转移至附近的养猪场、再转至没有危险废物经营许可证资质的东莹公司,后再租用同样不具资质的九利公司仓库进行贮存,且未设置危险废物识别标志。清流县环保局的行为属于不依法履行职责的违法行政行为。 二、清流县环保局作为地方环境保护主管部门,在检察机关对刘文胜作出不起诉决定后,未对刘文胜非法收集、贮存、焚烧电子垃圾的行为作出行政处罚,属于行政不作为。 三、经检察机关发出检察建议督促后,清流县环保局仍怠于依法履行职责,使社会公共利益持续处于被侵害状态,导致重大环境风险和隐患。 2015年12月29日,三明市中级人民法院作出行政裁定书,指定该案由明溪县人民法院管辖。2016年1月5日,清流县环保局向三明市环保局提出危险废物跨市转移,并于1月11日得到批准。2016年1月18日,清流县公安局告知县环保局,清流县人民检察院对犯罪嫌疑人刘文胜作出不起诉决定。1月23日,清流县环保局对刘文胜作出责令停止生产并对焚烧现场残留物进行无害化处理及罚款2万元的行政处罚。同日清流县环保局将涉案的28580千克电子垃圾交由福建德晟环保技术有限公司处置。 鉴于清流县环保局在诉讼期间已对刘文胜的违法行为进行行政处罚并依法处置危险废物,清流县人民检察院将诉讼请求变更为确认被告清流县环保局处置危险废物的行为违法。 【案件结果】 2016年3月1日,明溪县人民法院依法作出一审判决,确认被告清流县环保局处置危险废物的行为违法。 一审宣判后,清流县环保局未上诉,判决已发生法律效力。 福建省清流县人民检察院诉县环保局不依法履行职责一案,受到社会各界广泛关注,产生积极反响。福建省政府下发文件充分肯定检察机关提起公益诉讼的积极作用,指出“该案充分体现了人民检察院作为国家法律监督机关,在促进依法行政、推进法治政府建设中发挥的积极作用。该案在福建省乃至全国都有典型的示范意义,建议由环境保护督察办公室在环保系统内通报,吸取教训”。并采纳检察机关跟进监督建议,要求“省环境保护督察办公室开展环境专项督察,对各地相关部门不积极落实环保法律法规等行政不作为加强督察,督促相关部门予以整改,严肃问责。”中央电视台等主流媒体均对该案办理进行报道并给予积极评价。 【要旨】 1. 发出检察建议是检察机关提起行政公益诉讼的前置程序,目的是为了增强行政机关纠正违法行政行为的主动性,有效节约司法资源。 2. 行政公益诉讼审理过程中,行政机关纠正违法行为或者依法履行职责而使人民检察院的诉讼请求实现的,人民检察院可以变更诉讼请求。 【指导意义】 1. 检察机关提起行政公益诉讼,必须严格履行诉前程序。提起公益诉讼前,人民检察院应当依法督促行政机关纠正违法行政行为、履行法定职责。诉前程序主要目的在于增强行政机关纠正违法行政行为的主动性,也是为了最大限度地节约诉讼成本和司法资源。通过诉前程序推动侵害公益问题的解决,不仅是检察机关提起公益诉讼工作的重要内容,也是公益诉讼制度价值的重要体现。只有当行政机关应当纠正而拒不纠正,坚持不履行法定职责,致使国家和社会公共利益持续处于受侵害状态的,检察机关才应当提起行政公益诉讼。检察机关提起行政公益诉讼仅是在公共利益严重受损而无相关救济渠道时的一种司法补救措施,具有救济性和终局性。 2. 依法适时变更诉讼请求。《人民检察院提起公益诉讼试点工作实施办法》第四十九条规定,在行政公益诉讼审理过程中,行政机关纠正违法行为或者依法履行职责而使人民检察院的诉讼请求全部实现的,人民检察院可以变更诉讼请求,请求判决确认行政行为违法,或者撤回起诉。该条规定的目的在于实现诉讼请求的同时,提高诉讼效率,节约司法资源。检察机关提出检察建议和提起行政公益诉讼,目的都是为了督促涉案行政机关积极依法履行职责,有效维护国家和社会公共利益。 【相关规定】 《中华人民共和国固体废物污染环境防治法》(2013年修正) 第十条 国务院环境保护行政主管部门对全国固体废物污染环境的防治工作实施统一监督管理。国务院有关部门在各自的职责范围内负责固体废物污染环境防治的监督管理工作。 县级以上地方人民政府环境保护行政主管部门对本行政区域内固体废物污染环境的防治工作实施统一监督管理。县级以上地方人民政府有关部门在各自的职责范围内负责固体废物污染环境防治的监督管理工作。 国务院建设行政主管部门和县级以上地方人民政府环境卫生行政主管部门负责生活垃圾清扫、收集、贮存、运输和处置的监督管理工作。 第十七条 收集、贮存、运输、利用、处置固体废物的单位和个人,必须采取防扬散、防流失、防渗漏或者其他防止污染环境的措施;不得擅自倾倒、堆放、丢弃、遗撒固体废物。 禁止任何单位或者个人向江河、湖泊、运河、渠道、水库及其最高水位线以下的滩地和岸坡等法律、法规规定禁止倾倒、堆放废弃物的地点倾倒、堆放固体废物。 第五十二条 对危险废物的容器和包装物以及收集、贮存、运输、处置危险废物的设施、场所,必须设置危险废物识别标志。 第五十八条 收集、贮存危险废物,必须按照危险废物特性分类进行。禁止混合收集、贮存、运输、处置性质不相容而未经安全性处置的危险废物。 贮存危险废物必须采取符合国家环境保护标准的防护措施,并不得超过一年;确需延长期限的,必须报经原批准经营许可证的环境保护行政主管部门批准;法律、行政法规另有规定的除外。 禁止将危险废物混入非危险废物中贮存。 《人民检察院提起公益诉讼试点工作实施办法》(2015年12月16日最高人民检察院第十二届检察委员会第四十五次会议通过) 第四十条 在提起行政公益诉讼之前,人民检察院应当先行向相关行政机关提出检察建议,督促其纠正违法行为或者依法履行职责。行政机关应当在收到检察建议书后一个月内依法办理,并将办理情况及时书面回复人民检察院。 第四十一条 经过诉前程序,行政机关拒不纠正违法行为或者不履行法定职责,国家和社会公共利益仍处于受侵害状态的,人民检察院可以提起行政公益诉讼。 第四十九条 在行政公益诉讼审理过程中,被告纠正违法行为或者依法履行职责而使人民检察院的诉讼请求全部实现的,人民检察院可以变更诉讼请求,请求判决确认行政行为违法,或者撤回起诉。 锦屏县环保局行政公益诉讼案 (检例第32号) 【关键词】 行政公益诉讼 指定集中管辖 履行法定职责到位 【基本案情】 2014年8月5日,贵州省黔东南州锦屏县环保局在执法检查中发现鸿发石材公司、雄军石材公司等七家石材加工企业均存在未按建设项目环保设施“同时设计、同时施工、同时投产”要求配套建设,并将生产中的污水直接排放清水江,造成清水江悬浮物和油污污染的后果。锦屏县环保局责令鸿发石材公司、雄军石材公司等七家石材加工企业立即停产整改。鸿发石材公司等七家石材加工企业在收到停产整改通知后,在未完成环境保护设施建设和报请验收的情形下,仍擅自开工生产并继续向清水江排污。 【诉前程序】 2014年8月15日,锦屏县人民检察院在开展督促起诉工作中发现上述七家企业没有停产整改,向锦屏县环保局发出检察建议,建议锦屏县环保局及时跟进对上述七家企业的督促与检查,对于不按要求整改的企业依法依规进行处罚,并将情况书面回复检察院。2015年4月16日,锦屏县人民检察院发现鸿发石材公司和雄军石材公司仍未修建环保设施却一直生产、排污,遂再次向锦屏县环保局发出检察建议,督促县环保局履行监督管理职责,对鸿发石材公司和雄军石材公司的违法行为进行制止和处罚并书面回复。对于上述检察建议,锦屏县环保局均逾期未答复,也未依法履行监督管理职责,督促违法企业停业整改。2015年11月11日,锦屏县环保局责令鸿发石材公司、雄军石材公司立即停止生产。12月1日,锦屏县环保局对鸿发石材公司和雄军石材公司分别作出罚款1万元的行政处罚。但锦屏县环保局仍没有向锦屏县人民检察院书面回复。 锦屏县人民检察院经调查核实,没有公民、法人和其他社会组织因鸿发石材公司和雄军石材公司非法排污行为而提起相关诉讼。 【诉讼过程】 2015年12月18日,锦屏县人民检察院根据《贵州省高级人民法院关于环境保护案件指定集中管辖的规定(试行)》,以公益诉讼人身份向福泉市人民法院提起行政公益诉讼,诉求判令:1.确认锦屏县环保局对鸿发石材公司、雄军石材公司等企业违法生产怠于履行监督管理职责的行为违法;2.判令锦屏县环保局履行行政监督管理职责,依法对鸿发石材公司、雄军石材公司进行处罚。锦屏县人民检察院认为: 一、锦屏县环保局具有环境保护工作监督管理的职责。根据《中华人民共和国环境保护法》第十条规定,锦屏县环保局作为锦屏县的环境保护主管部门,监督管理本县生态环境保护工作是其法定职责。 二、锦屏县环保局明知生产企业违法却没有有效制止。锦屏县环保局发现鸿发石材公司、雄军石材公司等七家企业的违法行为后,虽责令违法企业限期整改,但并未继续就整改情况进行监督管理。经检察机关多次督促,仍未履行环境保护的监督管理职责,导致排污企业的违法行为未得到制止,其怠于履行职责的行为与其行政职能是相违背的。 三、国家和社会公共利益未脱离被侵害状态。锦屏县环保局不依法及时履行职责,继续放任上述企业违法生产,进一步加剧清水江的水质污染和生态破坏。污水中高浓度悬浮物常年沉积于河床,还将给下游水库的行洪、泄洪带来安全隐患,国家和社会公共利益受到更加严重的侵害。 2015年12月24日,锦屏县环保局向锦屏县人民检察院书面回复,称其已对鸿发石材公司、雄军石材公司予以处罚。2015年12月29日,锦屏县人民检察院经现场查看,发现鸿发石材公司和雄军石材公司仍在生产,污水在未经有效处理的情况下仍排向清水江。2015年12月31日,锦屏县政府组织国土、环保、安监等部门,开展非煤矿山集中整治专项行动,对清水江沿河两岸包括鸿发石材公司、雄军石材公司在内存在环境违法行为的石材加工企业全部实行关停。 庭审过程中,锦屏县人民检察院申请撤回诉讼请求中的第二项,即:判令锦屏县环保局履行行政监督管理职责,依法对鸿发石材公司、雄军石材公司进行处罚的诉讼请求。 【案件结果】 2016年1月13日,福泉市人民法院依法作出一审判决,确认被告锦屏县环保局在2014年8月5日至2015年12月31日对鸿发、雄军等企业违法生产的行为怠于履行监督管理职责的行为违法。 一审宣判后,锦屏县环保局未上诉,判决已发生法律效力。 案件庭审期间,黔东南州各市县环保局局长、锦屏县政府行政职能部门的主要负责人、生态环境破坏较严重的乡镇一把手均到庭参与旁听,实现了办理一案、教育一片的警示效果。庭审结束后,锦屏县环保局局长表示:“公益诉讼是检察院对环境保护工作的支持和促进,在以后的工作中一定要加以改进落实,要举一反三,加强与政法等部门的协作沟通,共同为保护生态环境作贡献。” 该案一审宣判后,贵州省委、省政府领导高度重视,密切关注案件后续整改工作,省环保厅根据要求立即成立工作小组赶赴黔东南州和锦屏县,就依法做好涉案企业处理进行指导,并向全省各级环保主管部门专题通报了案件情况,明确要求在全省推动建立环保行政执法责任制,完善环保行政执法制度和程序。要求全省各级环保部门及执法人员要以此为鉴,积极支持配合检察机关公益诉讼工作,大力提高依法行政意识,加强和改进环境执法监管工作。锦屏县委总结案件经验教训,对环保工作进行了专题研究部署,及时成立联合执法领导小组专项整治锦屏县非煤矿山,明确了具体整改目标、整治内容和整改要求,从源头上遏制和治理环境污染问题。 【要旨】 1. 行政相对人违法行为是否停止可以作为判断行政机关履行法定职责到位的一个标准。 2. 生态环保民事、行政案件可以指定集中管辖。 【指导意义】 1. 行政机关违法作为或不作为是人民检察院提起行政公益诉讼的前提条件。实践中,环境保护执法是一项连续性、持续性强的执法工作,检察机关在判断行政机关是否尽到生态环境和资源监管保护的法定职责时,行政相对人违法行为是否停止可以作为一个判断标准。行政机关虽有执法行为,但没有依照法定职责执法到位,导致行政相对人的违法行为仍在继续,造成生态环境和资源受到侵害的后果,经人民检察院督促依法履职后,行政机关在一定期限内仍然没有依法履职到位,国家和社会公共利益仍处在被侵害状态,人民检察院可以将行政机关作为被告提起行政公益诉讼。 2. 生态环保民事、行政案件可以指定集中管辖。根据《中华人民共和国民事诉讼法》第三十八条、《中华人民共和国行政诉讼法》第十八条第二款、《最高人民法院关于审理环境民事公益诉讼案件适用法律若干问题的解释》第七条、《最高人民法院关于行政案件管辖若干问题的规定》第五条、第九条的规定,生态环保民事、行政案件可以根据审判工作的实际情况,指定集中管辖。生态环保民事、行政案件采取集中管辖模式,有利于避免对跨行政区划环境污染分段治理,各自为政,治标不治本的问题;有利于在对区域内污染情况进行整体评估的基础上,统一司法政策和裁判尺度,实现司法裁判法律效果和社会效果的统一;有利于避免因按行政区划管辖案件带来的地方保护。 【相关规定】 《中华人民共和国民事诉讼法》(2012年修正) 第三十八条 上级人民法院有权审理下级人民法院管辖的第一审民事案件;确有必要将本院管辖的第一审民事案件交下级人民法院审理的,应当报请其上级人民法院批准。 下级人民法院对它所管辖的第一审民事案件,认为需要由上级人民法院审理的,可以报请上级人民法院审理。 《中华人民共和国行政诉讼法》(2014年修正) 第十八条 行政案件由最初作出行政行为的行政机关所在地人民法院管辖。经复议的案件,也可以由复议机关所在地人民法院管辖。 经最高人民法院批准,高级人民法院可以根据审判工作的实际情况,确定若干人民法院跨行政区域管辖行政案件。 《中华人民共和国环境保护法》(2014年修订) 第十条 国务院环境保护主管部门,对全国环境保护工作实施统一监督管理;县级以上地方人民政府环境保护主管部门,对本行政区域环境保护工作实施统一监督管理。 县级以上人民政府有关部门和军队环境保护部门,依照有关法律的规定对资源保护和污染防治等环境保护工作实施监督管理。 第四十一条 建设项目中防治污染的设施,应当与主体工程同时设计、同时施工、同时投产使用。防治污染的设施应当符合经批准的环境影响评价文件的要求,不得擅自拆除或者闲置。 《最高人民法院关于审理环境民事公益诉讼案件适用法律若干问题的解释》(2014年12月8日最高人民法院审判委员会第1631次会议通过) 第七条 经最高人民法院批准,高级人民法院可以根据本辖区环境和生态保护的实际情况,在辖区内确定部分中级人民法院受理第一审环境民事公益诉讼案件。 中级人民法院管辖环境民事公益诉讼案件的区域由高级人民法院确定。 《最高人民法院关于行政案件管辖若干问题的规定》(2007年12月17日由最高人民法院审判委员会第1441次会议通过) 第五条 中级人民法院对基层人民法院管辖的第一审行政案件,根据案件情况,可以决定自己审理,也可以指定本辖区其他基层人民法院管辖。 第九条 中级人民法院和高级人民法院管辖的第一审行政案件需要由上一级人民法院审理或者指定管辖的,参照本规定。 《建设项目环境保护管理条例》(1998年11月18日国务院第10次常务会议通过,1998年11月29日发布施行) 第二十八条 违反本条例规定,建设项目需要配套建设的环境保护设施未建成、未经验收或者经验收不合格,主体工程正式投入生产或者使用的,由审批该建设项目环境影响报告书、环境影响报告表或者环境影响登记表的环境保护行政主管部门责令停止生产或者使用,可以处10万元以下的罚款。
|